Παράκαμψη προς το κυρίως περιεχόμενο
Είσοδος
English
Ελληνικά
«Ελληνικό Αρχείο Κοντραμπάσου»
Τμήμα Μουσικής Επιστήμης και Τέχνης - Πανεπιστήμιο Μακεδονίας
Main navigation
Αναζήτηση
Πληθοπορισμός
Default
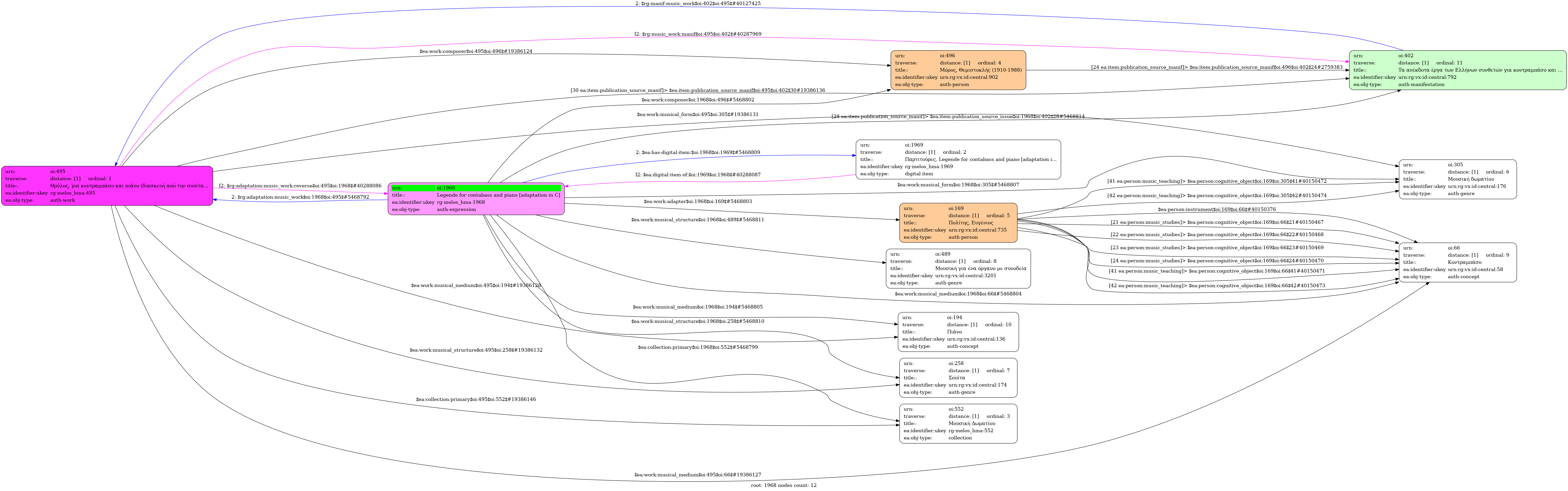
Graph
Διασκευή Μουσικού Έργου
Μόρος, Θεμιστοκλής (1910-1988) [Συνθέτης]. Legende for contabass and piano [adaptation in C]
Είδος οντότητας
Έκφραση (αυτοτελές έργο)
Κύριο έργο
Μόρος, Θεμιστοκλής (1910-1988) [Συνθέτης]. Θρύλος, για κοντραμπάσο και πιάνο (διασκευή από την σουίτα αριθ.1 για βιολί και πιάνο). Μέρος Β'
Συνθέτης
Μόρος, Θεμιστοκλής (1910-1988)
Διασκευαστής
Πολίτης, Ευγένιος
Συλλογή
Μουσική Δωματίου
Ημερομηνία έργου
2013
Μέσο εκτέλεσης
Κοντραμπάσο
- Αριθμός εκτελεστών: 1 |
Πιάνο
- Αριθμός εκτελεστών: 1
Τονικότητα (key)
Ρε ελάσσονα
Κατηγορία Μουσικού Είδους
Μουσική δωματίου
Μουσικό Είδος
Σουίτα
|
Μουσική για ένα όργανο με συνοδεία
Προέλευση εγγραφής
Πανεπιστήμιο Μακεδονίας
Διαθέσιμα ψηφιακά αρχεία
Παρτιτούρες. Legende for contabass and piano [adaptation in C] / Πολίτης Ευγένιος
Μόρος, Θεμιστοκλής (1910-1988) [Συνθέτης]. Legende for contabass and piano [adaptation in C] -
Identifier:
1968
Internal display of the 1968 entity interconnections
(Node labels correspond to identifiers)
Loading..
Legend
Navigation
Info
Loading..
Controls
Freeze
Thaw
Fit
Narrowness
Inferred