- Πρόσωπο
- Άνδρας
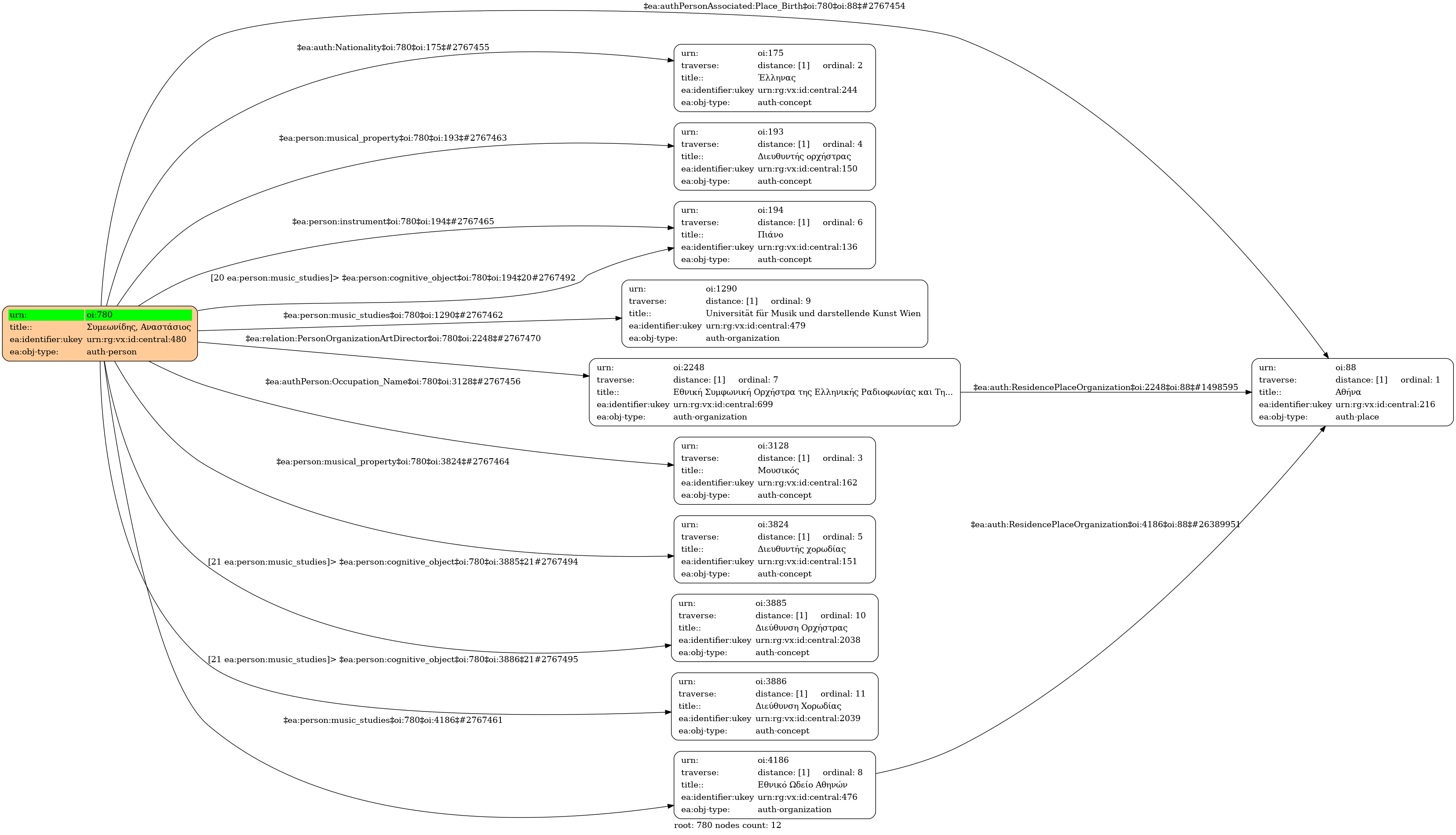
- 1972
- Αθήνα
- Έλληνας
- Μουσικός
-
- Εθνικό Ωδείο Αθηνών - Τύπος σπουδών: Τυπικές - Τίτλος σπουδών: Δίπλωμα επιπέδου ανωτέρας σχολής - Γνωστικό αντικείμενο: Πιάνο, Εθνικό Ωδείο Αθηνών
- Universität für Musik und darstellende Kunst Wien - Τύπος σπουδών: Τυπικές - Τίτλος σπουδών: Δίπλωμα επιπέδου ανωτάτης σχολής - Γνωστικό αντικείμενο: Διεύθυνση Ορχήστρας, Διεύθυνση Χορωδίας
- Διευθυντής ορχήστρας | Διευθυντής χορωδίας
-
- Πρέσβυς του Ελληνικού Ινστιτούτου Πολιτιστικής Διπλωματίας στο τομέα της Διπλωματίας της Όπερας.
- Εθνική Συμφωνική Ορχήστρα της Ελληνικής Ραδιοφωνίας και Τηλεόρασης
- Μέγαρο Μουσικής Θεσσαλονίκης
- Σημεωνίδης, Αναστάσιος (Ελληνική)
- central




