- Person
- Male
- 1956
- Athens
- Greek
- Musician
-
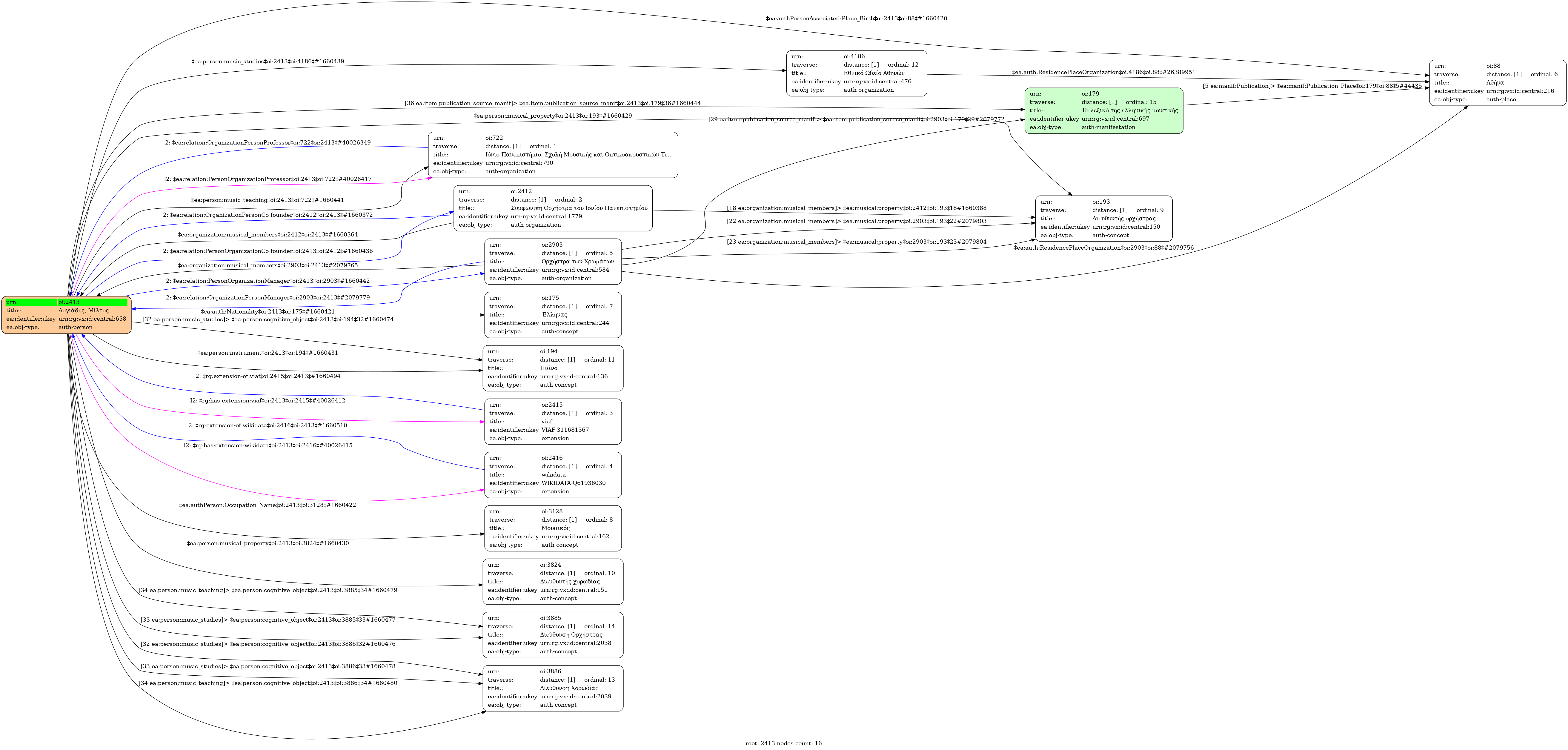
- National Conservatory of Athens (1978) - Studies type: Τυπικές - Music degree: Δίπλωμα επιπέδου ανωτέρας σχολής - Cognitive object: Piano, Εθνικό Ωδείο Αθηνών, Conducting (Choir)
- Hochschule für Musik und Theatre München (1978-1985) - Studies type: Τυπικές - Music degree: Δίπλωμα επιπέδου ανωτάτης σχολής - Cognitive object: Conducting (Orchestra), Conducting (Choir)
- Conductor | Choir conductor
-
- Ionian University (2003-) - Cognitive object: Conducting (Orchestra), Conducting (Choir)
- Orchestra of colours
- Ionian University
- The Ionian University Symphony Orchestra
- Ιόνιο Πανεπιστήμιο. Τμήμα Μουσικών Σπουδών | Μέγαρο Μουσικής Θεσσαλονίκης | Musicale
-
- Q61936030 ⟶ Miltos Logiadis
-
- 1459197 ⟶ Miltos Logiades
-
- 9bf65dc7-444b-4f43-b2fe-58ae02b17a00 ⟶ Μίλτος Λογιάδης
-
- 311681367 ( Personal ) ⟶ Logiadēs, Miltos
- Το λεξικό της ελληνικής μουσικής : από τον Ορφέα έως σήμερα - Αθήνα: Εκδόσεις Γιαλλελής, 1998- , p.508-509 [τ.3ος]
- central






