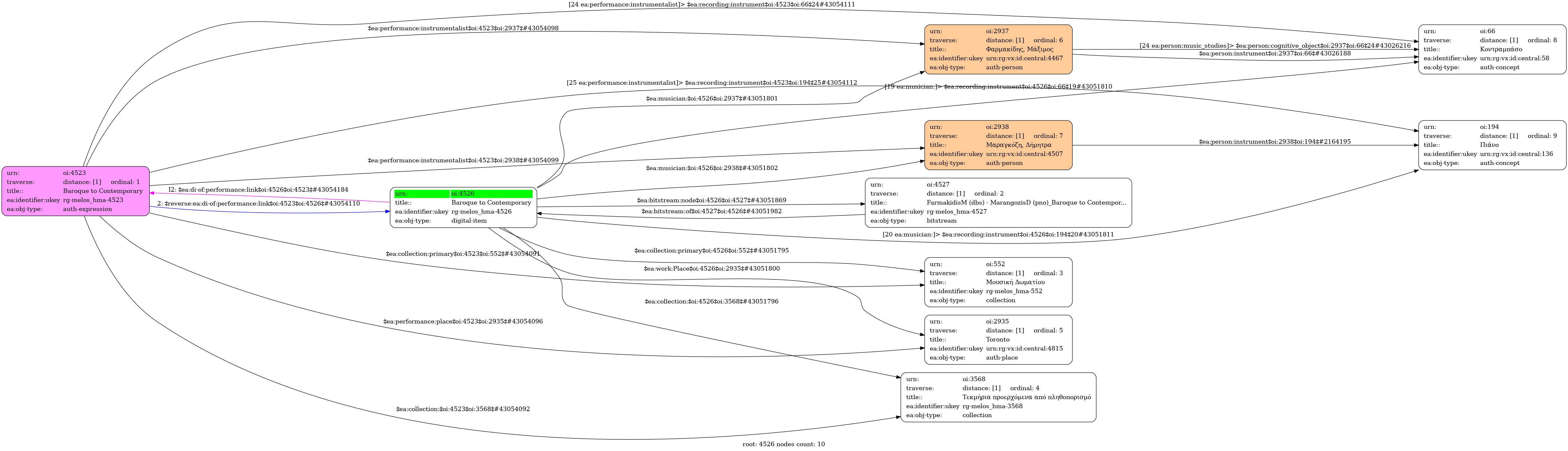
- Ψηφιακό τεκμήριο (Μουσικό Πρόγραμμα)
- Μουσική Δωματίου
- Τεκμήρια προερχόμενα από πληθοπορισμό
-
- Φαρμακίδης, Μάξιμος - Μουσικό όργανο: Κοντραμπάσο
- Μαραγκόζη, Δήμητρα - Μουσικό όργανο: Πιάνο
- Αγγλική
- 2017
- Toronto
-
- CD Cover & Back Cover
- YouTube
- Πανεπιστήμιο Μακεδονίας
Baroque to Contemporary
Διαθέσιμα ψηφιακά αρχεία
Περιγραφή: FarmakidisM (dbs) - MarangozisD (pno)_Baroque to Contemporary (2017)_CD back cover (jpg) [entire]
Μέγεθος: 47 kB


