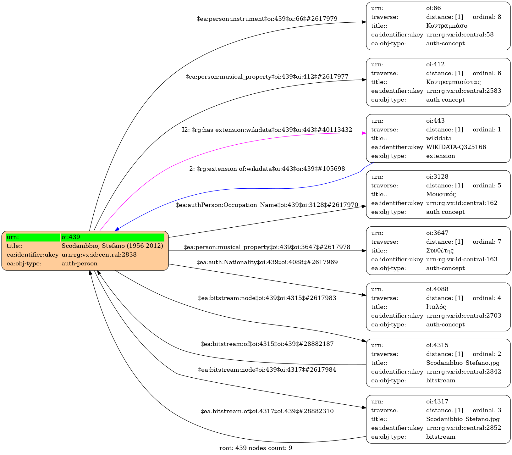
- Πρόσωπο
- Άνδρας
- 18 Ιουνίου 1956
- Macerata
- 08 Ιανουαρίου 2012
- Cuernavaca
- Ιταλός
- Μουσικός
- Κοντραμπασίστας | Συνθέτης
- 1980 - 2012
- Personal Website | Wikipedia EN
-
- Q325166 ⟶ Stefano Scodanibbio
-
- 214407 ⟶ Stefano Scodanibbio
-
- e68349bc-4d87-4f99-8d17-04d5c29c1acb ⟶ Stefano Scodanibbio (contrabass soloist and composer)
-
- 117563306 ( Personal ) ⟶ Stefano Scodanibbio contrabbassista e compositore italiano
- central
- Stefano Scodanibbio (Αγγλική)
- Italian musician (Αγγλική)
- Stefano Scodanibbio
- 18-06-1956
- 08-01-2012




