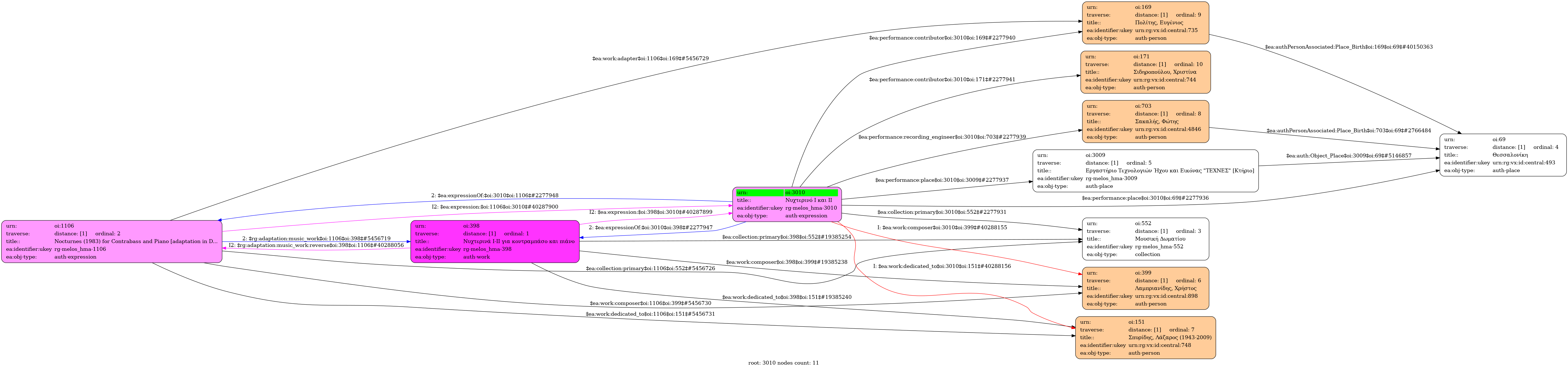
- Expression
- Recording
-
- Sakalis, Fotis [Μηχανικός ήχου]
-
- Politis, Evgenios [Μουσικός]
- Sidiropoulou, Christina [Μουσικός]
- Chamber Μusic
-
- Studio
- 27 Μαΐου 2013
-
- E minor
-
- 20/2012
-
- 8᾿09''
-
-
Διάρκεια: 1. Νυχτερινό Ι 2᾿19'', 2. Νυχτερινό ΙΙ 5᾿50''
-
- University of Macedonia



