- Person
- Male
- 1986
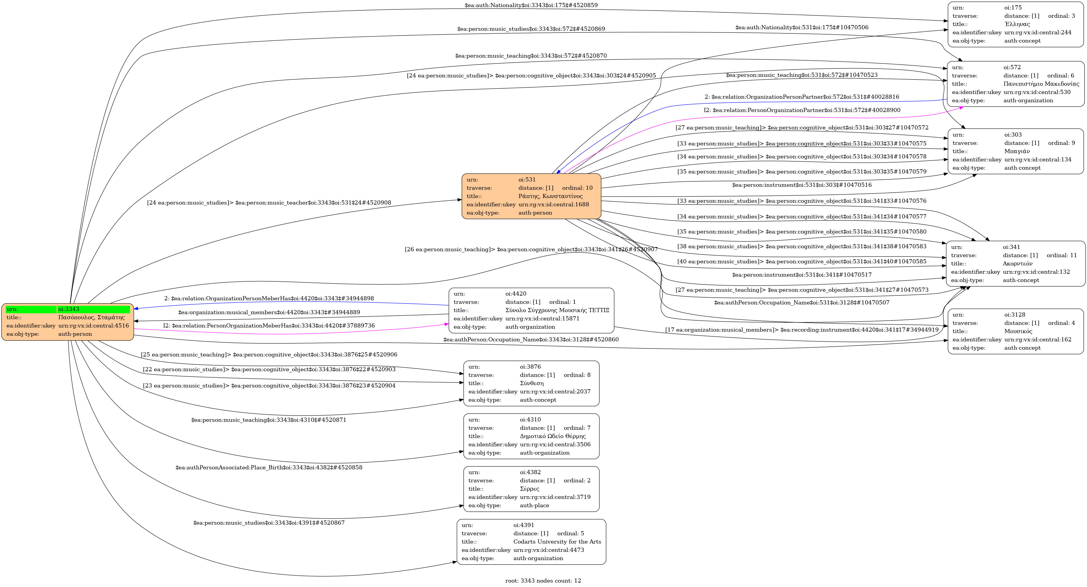
- Serres
- Greek
- Musician
-
- Codarts University for the Arts (2017) [Διδάσκοντες: Robin de Raaff (ακουστική) και René Uijlenhuit (ηλεκτρονική)] - Studies type: Τυπικές - Music degree: Μεταπτυχιακό - Cognitive object: Composition
- University of Macedonia (2011) [Κατεύθυνση Ελληνικής Παραδοσιακής Μουσικής - διδάσκων: Παπαδόπουλος, Ηλίας (ποιητική)] - Studies type: Τυπικές - Music degree: Πτυχίο επιπέδου ανωτάτης σχολής - Cognitive object: Composition
- University of Macedonia (2011) - Studies type: Τυπικές - Music teacher: Raptis, Konstantinos - Cognitive object: Bayan
-
- University of Macedonia (2019-) [Ειδίκευση "Ποιητική", Κατεύθυνση Ελληνικής Παραδοσιακής Μουσικής] - Cognitive object: Composition
- Conservatory of Thermi Municipality (2006-) - Cognitive object: Accordion
-
- 2016: 1ο Βραβείο στον Διεθνή Διαγωνισμό Σύνθεσης Γ. Α. Παπαϊωάννου | 2007, 2009, 2012: 1ο Βραβείο σε Πανελλήνιους Διαγωνισμούς Ακορντεόν
- Contemporary Music Ensemble TETTIX
- Τμήμα Μουσικής Επιστήμης και Τέχνης | Μέγαρο Μουσικής Θεσσαλονίκης
-
- 6358648 ⟶ Σταμάτης Πασόπουλος
- central





