Skip to main content
Login
English
Ελληνικά
"Greek Double Bass Archive"
Department of Music Science and Art - University of Macedonia
Main navigation
Search
Crowdsourcing
Default
Graph
Musical genre
instrumental music
Entity type
musical
Language term
Greek
Record origin
central
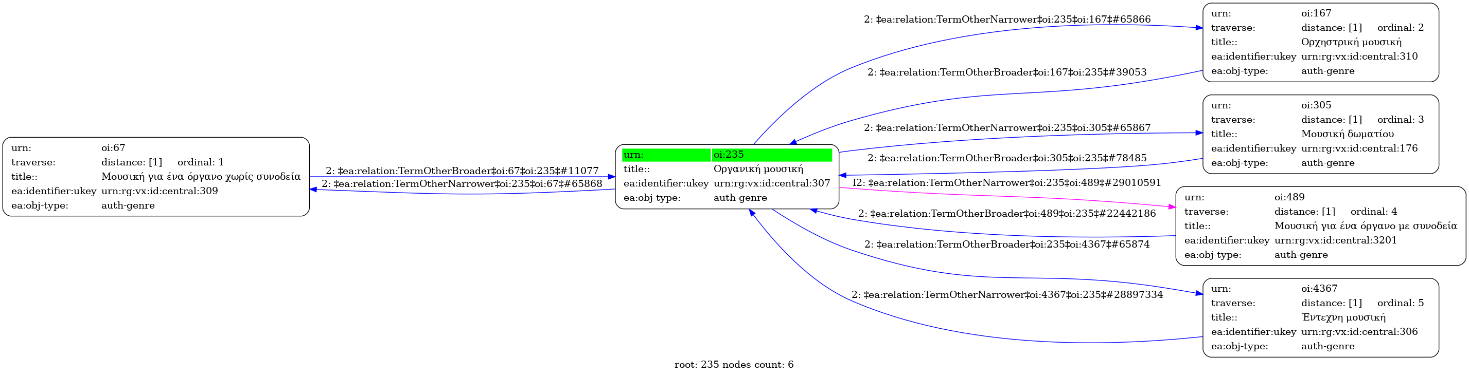
Οργανική μουσική -
Identifier:
235
Internal display of the 235 entity interconnections
(Node labels correspond to identifiers)
Loading..
Legend
Navigation
Info
Loading..
Controls
Freeze
Thaw
Fit
Narrowness
Inferred